• 消费维权

    >

    为个人消费者免费维权索赔服务,同时保密用户隐私

  • 知产注册

    >

    为个人和企业提供托管式知产注册咨询与商业秘密布局服务

  • 知产维权

    >

    为个人和企业提供一站式知产维权保护与打击索赔服务

  • 真伪鉴定

    >

    为个人和企业消费者提供免费鉴定商品真伪服务

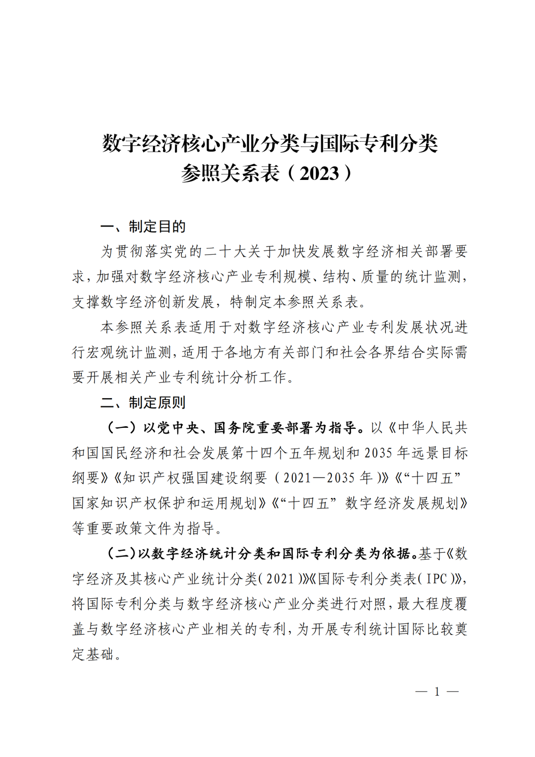
《数字经济核心产业分类与国际专利分类参照关系表(2023)》印发

发表时间:2023-03-28 11:43

国家知识产权局办公室关于印发《数字经济核心产业分类与国际专利分类参照关系表(2023)》的通知

国知办函规字〔2023〕203号

各省、自治区、直辖市和新疆生产建设兵团知识产权局,四川省知识产权服务促进中心,各地方有关中心;国家知识产权局局机关各部门,专利局各部门,商标局,局其他直属单位、各社会团体:

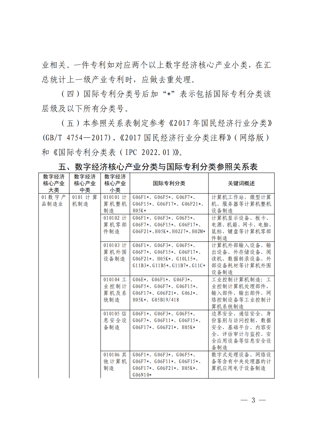
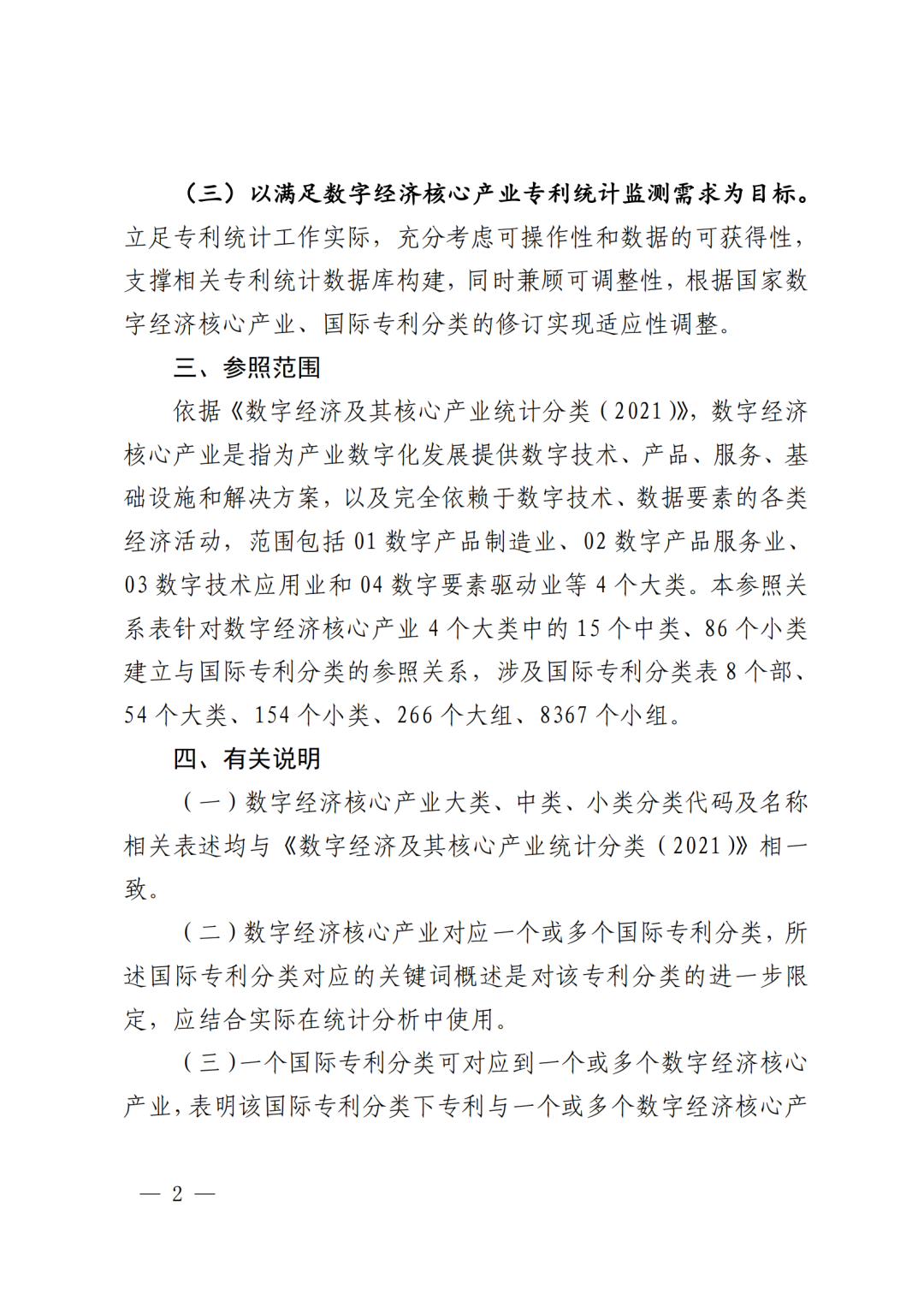
为贯彻落实党的二十大关于加快发展数字经济相关部署要求,助力构建数字经济统计监测体系,加强对数字经济核心产业专利规模、结构、质量的统计监测,满足各级党委、政府和社会各界相关统计需求,为科学决策和管理提供统计支撑,促进知识产权与数字经济核心产业融合发展,我局组织制定了《数字经济核心产业分类与国际专利分类参照关系表(2023)》,现印发给你们,请结合实际在工作中参照使用。

国家知识产权局办公室

2023年3月20日



5f6685b89d70cd1718cc07ecc0c44459.png1fa5ca0bd8b37890d6000a0bd7c558f6.pnge0b724ebc7e11bc8d2f06ca8bab1b175.png345f557e7d7b2a0dc49cac16aa8c2d61.png7ea51b3e9f7bfeb6f3af8f7634122a69.png544a94cf2806b273fe25a33d6d266848.pngdcf1d31fd443c7fb4cf5a2b2ec88bfa5.png7837c7188e9b784da861d76628ffb61b.pngfbd507df15120b9e127c80b66ec01f9d.pngec34661e6b69cf9fe57f8f2b446e030a.png53aadddf8a7ee8ab228ffe4dafd2049c.pnge14a016400dfc498eef0271f4d6e97c1.png9de4caf3cca516b91e73c040c694fb98.png9d04a550e6b1201ec9d4b1334a442624.pnga497dff3baf0f8e4ca84b6311017640b.png

来源:国家知识产权局


分享到: